福建省土木工程建筑行业协会
THE CIVIL ENGINEERING AND ARCHITECTURAL ASSOCIATION OF FUJIAN

 

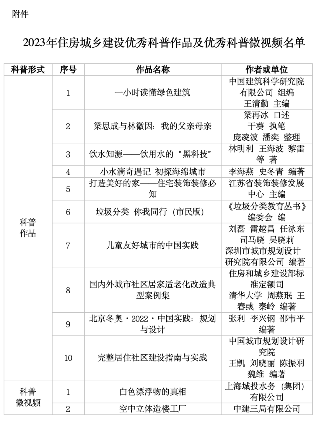
2023年住房城乡建设优秀科普作品及优秀科普微视频名单公示

9

10月7日,住房城乡建设部官网公示2023年住房城乡建设优秀科普作品及优秀科普微视频名单,包括优秀科普作品10部(套)和优秀科普微视频2部。公示时间为:2023年10月7日至2023年10月11日。

在公示期内,任何单位和个人对公示名单持有异议的,均可向住房城乡建设部标准定额司反映情况,反映的情况应实事求是。以单位名义反映情况的,应加盖单位公章;以个人名义反映情况的,应署真实姓名和联系电话。

联系地址:北京市海淀区三里河路9号

邮政编码:100835

联系电话:010-58934022

图片

来 源:住房城乡建设部官网


分享到: